ニュースPRESS RELEASE & Original reporting

【太陽光発電】電力広域的運営推進機関:太陽光第27回入札結果を更新、FIP案件10件が落札

2026.04.24

X line

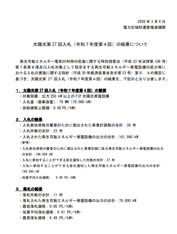
電力広域的運営推進機関は、太陽光第27回入札(2025年度第4回)の結果を公表し、2026年3月30日に内容を更新した。対象は出力250キロワット以上のFIP太陽光発電設備。募集容量は79メガワット、供給価格上限額は1キロワット時当たり8.68円。入札参加資格審査に提出された事業計画は38件、入札件数は23件で、入札設備容量は16万1940キロワットとなった。

更新後の落札件数は10件、落札容量は7万8927.3キロワット。最低落札価格は0.00円、加重平均落札価格は4.61円、最高落札価格は6.49円だった。主な落札者には、日の本発電、ユーラスエナジーホールディングス、エネリューション、根室西浜太陽光、真名子太陽光、X-Elio関連会社、第一太陽光発電、大和ハウス工業が並ぶ。大和ハウス工業の一部案件は、最後の順位の落札者および繰り上げ落札者が辞退した。

【出典】
太陽光第27回入札(令和7年度第4回)の結果について
※本記事は一次情報をもとに生成AIを活用した要約です。詳細は公表資料をご確認ください。
※掲載画像は公表資料またはホームページからの引用です。