ニュースPRESS RELEASE & Original reporting

【各種住宅・建築・他】四国電力:阿南3号機を6月廃止、坂出3号機も27年度下期に停止へ

2026.04.15

X line

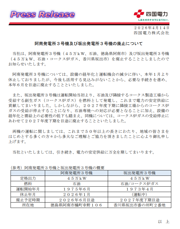
四国電力は、阿南発電所3号機と坂出発電所3号機をそれぞれ廃止する。阿南3号機は設備の経年化と運転機会の減少を受け、2026年1月から休止していたが、今後も活用見込みがないと判断し、同年6月をめどに廃止手続きを進める。阿南3号機の出力は45万kW、燃料は石油で、1975年6月に運転を開始していた。

坂出3号機も同じく45万kWで、石油とコークス炉ガスを燃料に1973年4月から運転してきた。2027年度下期に隣接工場からのコークス炉ガス受給が停止する予定で、石油専焼への対応が必要になることに加え、設備の老朽化や需給上の必要性低下も踏まえ、同時期をめどに廃止する。両機は50年以上にわたり地域の電力供給を支えてきたが、電源構成の見直しが進む中で役割を終える格好となった。

【出典】
阿南発電所3号機及び坂出発電所3号機の廃止について
※本記事は一次情報をもとに生成AIを活用した要約です。詳細は公表資料をご確認ください。
※掲載画像は公表資料またはホームページからの引用です。