【提携・M&A・新会社】エスコン:不動産会社を子会社化、ストック収益基盤を拡充

(出典:HPより)
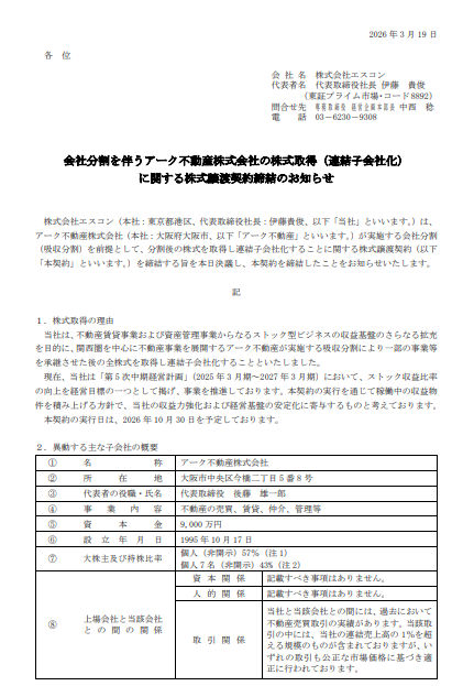
エスコンは不動産会社の株式取得契約を締結し、子会社化を決定した。会社分割後の事業を承継し、賃貸や資産管理を中心としたストック型ビジネスの拡充を図る。収益物件の積み上げにより安定収益の強化を進める。
取得額は約110億円で、2026年10月の実行を予定する。中期経営計画で掲げる収益構造転換の一環であり、経営基盤の強化につなげる。関西圏を中心とした事業拡大も視野に入れる。
【出典】
▷会社分割を伴うアーク不動産の株式取得(連結子会社化)に関する株式譲渡契約締結のお知らせ
※本記事は一次情報をもとに生成AIを活用した要約です。詳細は公表資料をご確認ください。