【政策】環境省:温室効果ガス算定省令を改正 廃熱利用の排出計上を見直し

(出典:HPより)
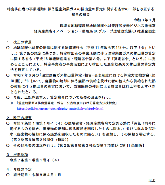
環境省は、特定排出者の事業活動に伴う温室効果ガス排出量の算定方法を定めた省令の一部を改正し、2026年1月21日に公布した。改正省令は2026年4月1日から施行される。地球温暖化対策推進法に基づく算定・報告・公表制度において、事業者が報告する温室効果ガス算定排出量の考え方を見直すもので、廃棄物焼却に伴う廃熱の取り扱いが焦点となった。
検討会では、廃棄物の焼却により発生した廃熱の供給を受ける事業者について、他人から供給された熱の使用に伴う排出量の算定において、当該廃熱の使用分は排出量として計上しない扱いが適当と整理された。これを踏まえ、経済産業省と環境省が共同で定める省令について所要の改正を行い、算定ルールを明確化した。廃熱利用を進める事業者にとっては、排出量算定上の扱いが整理されることで、未利用熱の活用を後押しする効果が期待される。
あわせて環境省は、改正案に関するパブリックコメントの結果を取りまとめ、公表した。今後は新たな算定方法に基づき、事業者による排出量報告が行われることになる。省令改正は、制度の実効性を高めるとともに、循環型社会や脱炭素型エネルギー利用の促進につなげる狙いがある。
【出典】
▷「特定排出者の事業活動に伴う温室効果ガスの排出量の算定に関する省令の一部を改正する省令」の公布について
※本記事は一次情報をもとに生成AIを活用した要約です。詳細は公表資料をご確認ください。